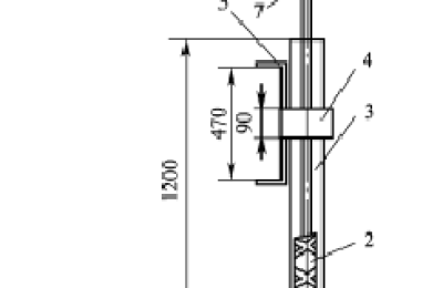
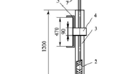
Top roller embossing knife type top roller embossing machine
Top roller embossing knife type top roller embossing machine The punch-knife top roller gin is composed of main parts such as the frame, front horizontal plate, top roller, fixed knife, movable knife, crankshaf…
Top roller gin structure of top roller gin machine
Top roller gin structure of top roller gin machine Fabric science and technology are advancing rapidly. The market has higher and higher requirements for fabric quality. Fabric industry equipment is constantly …
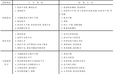
Troubleshooting and Troubleshooting of Sawtooth Ginning Process Common Troubleshooting and Troubleshooting of Sawtooth Ginning Process
Troubleshooting and troubleshooting of sawtooth machine ginning. Common faults and treatments of sawtooth ginning process Common faults in the sawtooth embossing process can be divided into two categories: prod…
Troubleshooting and treatment of sawtooth machine ginning. Control of output and quality of sawtooth machine ginning.
Troubleshooting and treatment of sawtooth machine ginning. Control of output and quality of sawtooth machine ginning There are many factors that affect the output and quality of sawtooth gins, and these factors…
Zigzag ginning theory, removal of impurities and brushing
Zigzag ginning theory, removal of impurities and brushing The national standard “Cotton Fine Staple Cotton” (GB1103-1999) stipulates that the cotton content rate of infertile children is 20% to 30%.…
Zigzag ginning theory, removal of impurities and brushing
Zigzag ginning theory, removal of impurities and brushing The national standard “Cotton Fine Staple Cotton” (GB1103-1999) stipulates that the cotton content rate of infertile children is 20% to 30%.…
Zigzag ginning theory and discharge of cotton seeds
Zigzag ginning theory and discharge of cotton seeds There is a theory that attaches great importance to the discharge of cotton seeds in the working box. It is believed that in order to improve the productivity…
Zigzag ginning theory Separation of fibers and cotton seeds
Zigzag ginning theory Separation of fibers and cotton seeds On the arc length from the cotton comb to the working point of the ginning rib, the saw teeth and the cotton rolls are in contact with each other. Due…
Zigzag ginning theory Movement of sub-laps
Zigzag ginning theory Movement of sub-laps The ginning process requires ginning the long fibers on the cotton without damaging the natural physical properties of the fibers. According to the ginning mechanism, …
Zigzag printing MY—type zigzag gin
Zigzag printing MY—type zigzag gin (1) The structure and working principle of the MY-96 sawtooth gin The structure diagram of the MY-96 sawtooth gin is shown in Figure 8-14, and the working principle is as foll…


